极简原木 | 全网都爱的木地板怎么选?
梵客 I 非梵全案装修
2021-06-12
越来越多的人装修时选择色调温柔的北欧风或者日系风了,这类风格往往用到大面积的木质地板。那么,要如何选择木质地板呢?

第一步,明确自身需求
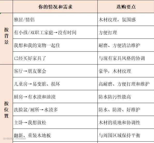
选购木地板之前,要先考虑到自身情况和实际需求。家里有小孩吗?有宠物吗?要铺的是客厅还是厨房?
例如,家里有小孩,你的日常生活会很忙,因此,选择方便打理的木地板。
再如果,你喜欢呼朋唤友、家庭聚会,可以选择有品味、上档次的木地板。

第二步,明确室内装修风格
木地板的种类比想象中可太多了,选择的时候免不了会挑花了眼,地板所占面积又很大,会影响整个室内设计的基调。不要担心,小编教你如何挑选木地板~

下面的这一个简易图表,帮助你快速确定室内装修风格~

浅色木地板在视觉效果上显得轻,深色则相反,显得重。
如果是小户型,就挑选浅色的,使空间不压抑。如果是宽阔的大房子,可以考虑用深色地板压一压,房子看起来不至于轻飘飘。
第三步,木地板的类型
01 强化复合地板

特点:
它是用木屑与胶压制而成的密度板,表面是花色纸。
优点:
花色超级丰富,能满足小众个性需求,比如黑白灰。
表面高耐磨,剪刀划不破。
清洁方便,不用保养。
稳定性高,优质的能用于地暖。
缺点:
脚感一般,不是实木质感,防潮性一般,无法翻新维修。
02 实木复合地板:

实木复合地板有三层实木和多层实木之分。
三层实木特点:
1层表皮+1层芯材(杉木和松木)+1层背板。胶少,适合北方地暖用。
多层实木特点:
1层表皮+多层胶合板,每层横纵方向不同,互相抵消木材的热胀冷缩,更稳定,防潮性能好,适合南方。
优点:
表皮可以做丰富的工艺效果,特别是橡木。
能做更大尺寸,比如1米八,展现更多纹理,铺着大气高档。
纹理真实自然,满足实木情节。
稳定性高,适合地暖。
2-3mm的表皮厚度,有翻新维护的余地。
漆面的打扫方便。
缺点:
漆面耐磨度一般,没有强化高。
木蜡油面的需要经常保养,花费精力。
抗冲击性能没有强化高,硬物掉下来可能会砸个坑。
03 实木地板

特点:
整块实木,尺寸偏小。
耐用度高,能用一辈子。
使用多年后颜色会产生自然变化。
优点:
一般是18mm厚度,非常耐用,能翻新修补很多次。
无胶水,很环保,但也要看漆面质量。
打龙骨的话脚感会很好,有弹性,摔倒不疼。
缺点:
大部分木种容易热胀冷缩,用久了缝隙会变大。
太厚不好导热,稳定性差,地暖要慎重考虑。
越硬的木种越容易受伤,比如砸出凹痕。
☞个性化需求:
大品牌的产品都是符合最大众的审美,比较千篇一律,反而是一些独立品牌、工厂会专门花心思设计小众款式。
比如手工做旧、刮纹这种丰富的表面效果,和少见的颜色。
