智能马桶VS智能马桶盖,该怎么选?
长沙喜盈门
2021-08-18
智能家居说了这么多年,无论是大型酒店还是个人私用,最深得人心的还是智能马桶。可关于智能马桶VS智能马桶盖,该怎么选,你了解吗?

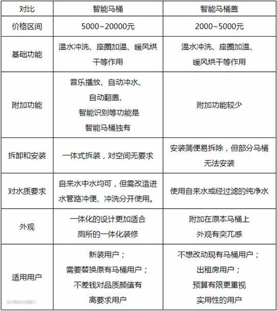
智能马桶一体化虽然拆卸起来较为麻烦,但是一体化的设计更加适合厕所的一体化装修;智能马桶在操作上较为简单、快捷。
一般在马桶的两侧设置按钮,或者配备相应的遥控器,走近便自动感应翻盖。

而智能马桶盖在安装方面比较简易方便,同时又易拆卸,可以轻松移动;在价格上有明显的优势,性价比较高;但是智能马桶盖并不适用于所有的马桶,且它对于水箱到前端的距离等等都有限制。


智能马桶VS智能马桶盖

而且现今大部分智能马桶无论是国内品牌还是国外品牌都带有过滤器,高效滤除水中的泥沙、铁锈、浮藻、悬浮物等杂质,帮助净化水质,让出水更洁净。
国内外知名卫浴品牌有德国高仪、汉斯格雅、美国科勒、日本TOTO、伊奈、中国恒洁、箭牌、九牧、法恩莎等等。
据品牌导购介绍,选用水压高的产品冲水效果比较好,也可以搭配安装角阀来调整压力。选用“超漩式”冲水方式和“智净技术”它们都是为了让陶瓷桶身尽量不留污渍而设计的。