再丑的踢脚线都能通通“隐身”
尚峰良品装饰
2021-11-08
【无踢脚线】目前已经逐渐普及,但还是有不少的人分不清,毕竟听过太多类似的名称,比如隐形踢脚线、嵌入式踢脚线等等
其实如果仔细点来讲,【无踢脚线】与【隐形踢脚线】是不同的。【无踢脚线】是确实没有踢脚线,而【隐形踢脚线】则是通过特别方式,让踢脚线在视觉效果上达到隐形的效果。
那么在本篇文章,则主要是和大家详细聊聊,如何通过特别的施工处理方式,让踢脚线达到“隐形”的效果。
❶ 基础知识铺垫:通过3种呈现形式区分踢脚线
❷ 齐平式木踢脚线的施工工艺
❸ 常见问题解答
通过3种呈现形式区分踢脚线
我们先简单区分一下各类踢脚线,帮助大家初步有个概念。从踢脚线完成面与墙体完成面的水平高度上,可以将其大致分为以下3种形式:
凸出式(踢脚线高出墙面)

踢脚线主要是起到避免墙角弄脏,以及遮住地板收缩缝的功能。而凸出式的踢脚线,是曾经最为常见的墙地面收口方式。这种形式的踢脚线,仅满足了基本的功能型需求。
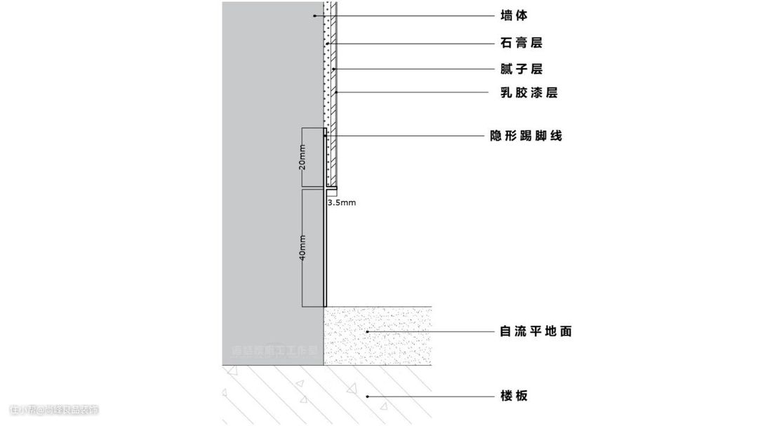
齐平式(踢脚线与墙面齐平)

齐平式踢脚线,踢脚线与墙体完成面齐平,保护墙角的同时,也能在视觉效果上达到踢脚线隐形的效果。这种方式的踢脚线,早期出现在工装中较多,近两年越来越多有想法的设计师,逐渐将它使用在家装表现中。
内凹式(踢脚线低于墙面)

内凹式踢脚线也叫作暗装踢脚线,同样属于嵌入式踢脚线。款式较多,安装完成后,可以呈现出墙体悬浮的效果。还有的踢脚线内有隐形灯槽,可以在其中安装灯带。
凸出式踢脚线属于常规操作,暂且不提。内凹式踢脚线之前也已经聊过了,所以我们重点讲讲齐平式踢脚线中,木踢脚线的施工工艺流程。
齐平式木踢脚线施工流程
齐平式踢脚线的大致施工流程:墙面开槽→木工基层调平→墙面找平→木基层上色→地板安装→踢脚线安装
墙面开槽

墙面开槽高度的计算公式(木地板):开槽高度>地面找平厚度+木地板及防潮垫厚度+踢脚线高度+角铝厚度+预留脱缝宽度
墙面开槽高度的计算公式(瓷砖):开槽高度>瓷砖完成面高度+踢脚线高度+角铝厚度+预留脱缝宽度
墙面开槽深度的计算公式:开槽深度>踢脚线厚度+木工板厚度-墙面找平厚度
木工基层调平

将角铝固定在木工板上

固定木工板

基层完成效果
① 木工基层调平采用的是木工板,木工板在做基层处理时可操作空间更高。
② 基层调平时,将角铝固定在木工板背面,再固定好木工板,木踢脚线的基层部分就算完成了。
③ 施工时,一定要使用红外线先对墙面进行测量,找出墙面最高点,角铝外延口需高于墙面最高点,目的是为了留出墙面找平的空间。
墙面找平

由于木工在做基层调平处理时,已经让角铝外延口高于墙面最高点。所以,墙面找平时,只需使乳胶漆完成面齐平于角铝外延口就行。为了达到最好的呈现效果,建议使用墙面冲筋工艺,相应的价格也会略高一些。
木基层上色

在踢脚线安装之前,根据墙面的乳胶漆颜色,对木工板进行上色。目的是使脱缝更美观自然,如果不做脱缝处理可忽略此步骤(脱缝指踢脚线与墙面之间的缝隙)。
*常见问题
1.如遇剪力墙怎么办?

墙面开槽时如遇剪力墙等,无法进行深度开槽的情况,可在墙面采用冲筋的方式处理。优点是既能达到需要开槽深度的要求,也能使墙面更加平整,使踢脚线与乳胶漆收口位置更美观。
2.装修后期,还可以使用嵌入式踢脚线吗?

极薄踢脚线的剖面示意图
嵌入式踢脚线方案一定要在水电改造前确定,其一是需要预留开槽深度,其二是为了在水电改造时合理进行线路规划,防止因水电走管给墙面开槽带来不必要的麻烦。
如果,还是想要极简的踢脚线,推荐可以使用极薄的踢脚线替代嵌入式踢脚线,无需开槽,墙面找平踢脚线相应的高度即可(*地面若为木地板,不可使用这种薄踢脚线)。
3.必须使用角铝吗?

角铝,是两边互相垂直成角形的长条铝材。常见的乳胶漆与嵌入式踢脚线收口位置,往往不够顺直且不均匀。所以为了让收口更美观,还是建议使用角铝辅助收口。
4.前期需要做哪些准备?
① 确认设计:在水电改造之前,需确定踢脚线方案,以及地面材质和是否要做地暖。
② 确认尺寸:咨询商家确认踢脚线详细尺寸(最好拿一块儿小样到工地现场)
② 主要材料:踢脚线、角铝、基层调平板
本篇章讲解实属个人观点!