装修干货|超全整理的装修流程图 收藏✔
美迪装饰官方店
2022-05-28
装修步骤不清楚❓
装修从哪里做起❓
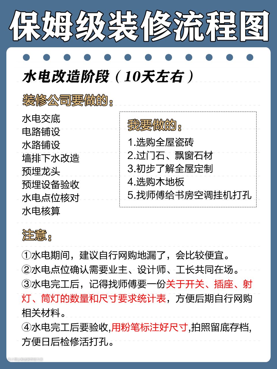
整理了7张全网最全保姆级装修流程,3个月搞定装修!
🏠 🏠 🏠 🏠 🏠 🏠
👉看过来
✅全网最全保姆级装修流程:
设计量房>主体拆改一水电改造>封埋线槽>防水试验>包管道>贴砖>木工>刮腻子>刷墙漆/贴壁纸>安装插座面板 >厨卫吊顶>安装橱柜>安装成品门>安装灯具>安装洁具 >卫浴五金件>安装晾衣架>安装窗轨>安装地板>开荒保洁>家具进场>家电一窗帘、床品>通风
以上就相关的装修施工缓解和周期,希望能够给到大家帮助哦~上面还罗列了每个阶段的注意事项,大家记不住的可以收藏起来满满看哦







