双十一加湿器如何选购?加湿器选购要求。
默默思
2022-11-03
前段时间,长沙有一个多月没有下雨,天气变得干燥很多。外加熬夜的情况,开始上火,扁桃体发炎了。去药店看看,三小盒药,就花了百十块,心疼死我了。店员嘱咐我天气干燥,平时多喝点水。从这开始,我就想入手一个空气加湿器,把房间里面的空气干燥搞下来,为自己营造一个好的空气环境。查阅了大量的资料,最后确定了一款空气加湿器。趁着双十一,把空气加湿器的选购方向分享给大家。
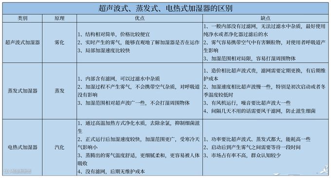
一、加湿器介绍及原理
加湿器是一种增加房间湿度的家用电器,有3种类型加湿器的工作原理。

1.1、超声波加湿器
超声波加湿器采用超声波高频震荡1.7MHZ频率,将水雾化为1-5微米的超微粒子,飘逸的水雾,达到空气加湿的目的。
优点是强度大,加湿均匀,效率高,耗电仅为电热加湿器的1/10至1/15,还有无水自动保护等功能,增加了安全系数。缺点是不能直接加自来水,不然会产生白粉。
1.2、蒸发式加湿器
蒸发式加湿器采用了分子筛蒸发技术和水幕洗涤空气技术,通过风机吹动滤网上的水分,加快水分的自然蒸发速度,是水分子自然蒸发到空气中。
蒸发式加湿器不受水质限制,无水雾现象,但是由于自然蒸发的工作原理,这种加湿器的加湿效率会受水温和气温的影响,非常不稳定(秋冬季加湿量往往达不到宣传的数值),而且价格较高,一般在千元以上,定期更换的滤网耗材也是一笔隐形支出。
1.3、电热式加湿器
热蒸发型加湿器也叫电热式加湿器。其工作原理是将水在加热体中加热到100度,产生水蒸气,用风机将蒸气送出。所以电加热式加湿器是技术最简单的加湿方式,缺点是能耗较大,不能干烧,安全系数较低、加热器上容易结垢。
以上三者相比较,电加热式加湿器在使用中没有“白粉”现象,噪声低,但耗电大,加湿器上容易结垢;蒸发式加湿器无“白粉”现象也不结垢,功率小。
超声波加湿器加湿强度大且均匀,耗电量小,使用寿命长,加湿效果明显,且价格不高,所以,超声波加湿器和纯净型加湿器还是建议的首选产品。

二、加湿器选购方向
2.1、看加湿量
衡量一个加湿器能力的强弱通常是看它的额定加湿量,它的单位是ml/h,也就是一小时可将多少水雾蒸发到半空中的意思,而它所对应的数值越大也就代表着它的加湿能力越强。
根据居住环境面积大小进行选择加湿器加湿量的大小,过分加湿或加湿不足都不能实现加湿的最佳效果,如:20平方米的房间适宜使用加湿量为270mlh以上的加湿器,30平空间可选择400ml/h的加湿器,50平空间可选择500m/h的。
2.2、看水箱容量及加水方式
水箱容量的大小直接影响了我们换水的频率。
一般而言,市面上的家用加湿器容积多为3-6升左右。容积越大,工作时间越长,所需换水的次数越少,但也易滋生细菌、水垢等,大家可根据自身需求以及用途选择合适容积的产品。
如果喜欢长时间使用,比如一连几个小时的长夜,就买大容量的,避免中途加水的情况;如果偶尔使用一次,或者短时间频繁使用,如特定位置看书/工作使用,就买小容量的,每次用还是干净的水,更安心。
有些家用加湿器选用底部换水方式,费时费力不安全。而部分品牌加湿器采用上注水设计,随用随加,很方便;有的品牌还可以把水箱取下来,去接水,这样更安全了。像阿卡驰加湿器采用上注水和水箱离机注水,加水方式的改进很人性化。
2.3、看除菌技术
除去常用的加湿功能之外,智能加湿器的除菌功能也越来越成为各个品牌暗暗比较的发力点。
加湿器易滋生细菌,引发各种呼吸道疾病已经不是什么新闻了。部分超声波智能加湿器采用冷阴极紫外线杀菌灯,可对每一滴水进行雾化前的杀菌,有效杀灭水中的有害细菌,释放更为清洁的湿润空气。
也有的超声波加湿器厂商研发了新的除菌技术,比如阿卡驰加湿器研发了基态氧团专利技术,以水为原料电解生成杀菌因子,先为水体除菌再通过水雾给空气除菌,所以直接添加自来水使用也特别安全。
2.4、看噪音大小
如果是其他的小家电,有点噪音就有吧,也可以接受,但是加湿器一定不能有。试想一下,我们都是什么时候用?睡觉、看书和工作等时间,这些时间段都是需要非常安静的,所以加湿器的声音,是一个重要的评判标准。
居民住宅噪音污染标准按照国家标准规定,住宅区的噪音白天不能超过50分贝,夜间应低于45分贝,若超过这个标准,便会对人体产生危害。居民住宅噪音污染标准主要参照1类、2类标准,高级别墅区可以参照0类标准。
现在加湿器的最低档噪音都很小,一般来说不到40分贝。大家买加湿器的时候可以尽量选择噪音数值低的,有条件的话还可以去线下店体验一下。

2.5、看辅助功能
为了给使用者提供更便捷舒适的使用体验,一些加湿器还会设计过滤污染物、安全保护措施、检测空气湿度、整点定时、触控式操作等辅助功能。
安全方面,部分智能加湿器可在安全低电压下运行,可最大程度避免了触电的可能性。此外,智能加湿器缺水保护、过载保护和提箱断电保护等功能,提起水箱时就会自动停止工作,避兔干烧。像这些辅助功能多多益善,但是随着辅助功能的增加,加湿器的价格也水涨船高,所以在自己的预算范围内,多选择需要的功能。
三、高性价比加湿器推荐
3.1、阿卡驰空气除菌加湿器
这款阿卡驰加湿器是我放在卧室的第一款,之前购买的时候我也对比了很多,最后选择了这款。
纯净型加湿器虽然可以直接添加自来水,使用起来更方便安心,但价格实在是太贵了,性价比不高。而普通超声波加湿器不仅要添加纯净水使用,水雾还会打湿桌面,感觉很容易被闲置。就在这时,我意外地发现了这款可以直接加入自来水的加湿器。

加湿器使用时,我们都会担心两个问题:产生“白粉”和打湿桌面。
“白粉”是被震碎后飘到空气中的水垢,人体吸入这种粉末状的水垢以后会影响健康。阿卡驰空气除菌加湿器装了FOF阻垢滤芯,阻止水垢的形成,从而避免加湿时产生白粉。
在加湿方面,阿卡驰加湿器不但水雾特别细腻,而且喷雾高度可达85cm,水雾落下之前就直接在空中蒸发了,我用过之后发现确实不会打湿桌面。
阿卡驰这款加湿器被称为空气除菌加湿器,他的除菌技术也是独树一帜的,不同于其他品牌沿用的紫外线除菌技术(除菌有死角)、银离子抑菌技术。阿卡驰研发了基态氧团专利技术,可以直接加入自来水,电解水会生成杀菌因子,杀菌因子先在机器内部进行水体消毒,随后跟随着水雾扩散到空气中,破坏空气细菌的细胞膜和DNA/RNA,从而实现水体和空气的双重除菌,为水体和空气除菌除菌效果大幅度提升。
他的降噪做的不错,打开睡眠模式,声音关闭、灯光熄灭、风扇转速降低,声音值低到28dB,睡觉的时候完全不用受到打扰。

我使用的这段时间,感觉挺不错的,双十一应该会有优惠,可以蹲一波,绝对不亏。
3.2、美的加湿器SCK-3Q40美的这款SCK-3Q40加湿器是4L大容量透明水箱,上加水方式,加水方便、无需弯腰。
在除菌方面,这款加湿器搭载的是63-85℃加热的巴氏杀菌技术,属于物理除菌,除菌率高达99.7%,拥有冷、热双雾功能,不同于市面上的其他加湿器。在加湿方面,加湿量可以达到330ml/h,搭配了360°的旋转出雾口,可以调节雾气方向。
但是这款加湿器没有滤芯,直接加入自来水不仅会产生水垢和白粉,需要注意一下。
3.3、小米SCK0A45小米这款加湿器,外观白色圆柱形,简约美观。上加水的加水设计,加水也不难。3档湿度,旋钮控制,操作简单,很适合家里的老年人使用。
除菌方式是UV-C紫外线杀菌,入门款杀菌设计,也够用了。安全设计方面有有过湿保护功能。智能恒温,让空气湿度一直保持在适宜湿度,自动调控空气不会过湿过干。
3.4、摩飞MR2081
这是一款热蒸发型加湿器,将水在加热体中加热到100度,产生水蒸气,用风机将蒸气送出。热蒸发本身的加热杀菌能力,在水槽额外增加了抗菌剂,进一步解决可能存在的污染问题,就是电量消耗会大一点。
对加入的水没有要求,但是不同的水质,会产生水垢,及时清理就好了。加湿过程中温度平稳,噪音不大,也适合在卧室使用。
3.5、airx H8
这款加湿器,6L大水箱,加湿能力强,且续航持久。可以智能恒湿50%,免去了手动调节的麻烦。除菌方面是负离子+银离子+UV+抗菌水箱+抗菌滤网多重除菌抗菌措施,能够对全水路层层提供保护,可以放心的加自来水也能放心呼吸到健康的湿润空气。噪音控制方面同样过关,睡眠档只有32dB,不会影响到睡眠,一天加一次水,很适合家庭使用。
四、一些关于加湿器的问题、误区及解答
4.1、加湿器有用吗?
正确使用加湿器的情况下,能增加室内湿度,滋润肌肤,除静电,可以在空调房内配合空调使用;在适宜湿度范围内,人体生理、思维皆处于良好状态,工作、休息都有较好效果,而且健康的湿度可抑制病菌的滋生和传播。
4.2、加湿器什么时候用?
夏季开空调,冬季开暖气,室内空气干燥,都可以使用加湿器加湿。科学研究表明,人生活在相对湿度45 - 65%,湿度指数为50 - 60的环境中最感舒适;当相对湿度在45% ~ 55%时,病菌的死亡率较高。
建议家里备上一个湿度计方便监测看要不要开加湿器,如果加湿器本身就有检测湿度的功能就更好了,比如上面推荐的阿卡驰加湿器。4.3、加湿器使用注意
不要对着脸“吹”;切忌过度加湿;不建议添加任何物质到水箱中,包括杀菌剂、除垢剂;关节炎、糖尿病患者慎用加湿器。
加湿器的使用也要适可而止,不是开得越大、开得时间越长,效果就越好。如果没有恒湿模式的话,一般用上2个小时就停用一次。4.4、加湿器放在什么位置?
最好把加湿器放在1米左右高的专门放置加湿器的桌子上,这样加湿器喷出的湿气正好在身体的活动范围内,室内空气在这一范围容易流通。不要放在电器旁、木质家具上、不要挨着墙放、不要挨着床放。
4.5、加湿器有辐射吗?
超声波加湿器,电磁辐射检测仪距离40厘米时,电场强度变为0;距离85厘米时,磁场强度变为0。纯净型加湿器,距离40厘米时,电场强度也变为0;距离65厘米时,磁场强度变为0。纯净型加湿器的电磁辐射要比超声波加湿器略小一点。此外,只要和加湿器相距一米以外,电磁辐射基本可忽略。
4.6、加湿器增加PM2.5?
PM2.5检测仪分辨不出水蒸气和有害颗粒,加湿器排出的大多是水颗粒,对人体基本无害。使用PM2.5检测仪检测水雾,可能会产生误判。