一篇搞定,空气加湿器的选择。附值得买的靠谱品牌产品推荐
朱明没有龙
2022-11-22
今天跟大家聊聊空气加湿器的选购。
大量科学实践告诉我们,适合人类居住的空气湿度为40%-65%。长期处于湿度过低环境,会使人产生明显不适感,导致免疫力下降,从而产生口鼻不适、皮肤敏感、咽喉肿痛等症状,有时还会诱发咽炎喉炎等一系列病症。
所以不管是北方的暖气房,或者是南方的空调房,都有必要备有合适的空气加湿装置,来调节室内空气湿度。
这是一篇关于家用加湿器选择的分享。读完全文只需要5分钟,至少能节约你两小时做功课的时间。
一、一分钟明确加湿器选择要点:
市面上的加湿器主要有两种类型:冷蒸发加湿型和超声波加湿型。冷蒸发是无雾的,而超声波就能很明显的感受到雾气,直观感受有差异,但这两种类型实际加湿效果差异不大。
- 不同价位的加湿器,在功能指标相近的情况下,实际使用效果差异不大,具体挑选时,细节是取胜之处。
- 实际使用效果,主要受加湿量、水雾状态、空气流动、摆放位置等因素影响。
- 单位时间内加湿量高,加湿效果就好
- 水雾喷的高的散的远,加湿范围就大
- 出雾方向可调节,加湿范围就大
- 加湿器靠墙放置,加湿效果差
从以上结论判断,选个加湿量大、细节周到、使用便利的机型是最理智的选择。
比如大口径上加水、智能恒湿、大容量水箱、断水保护、实时显示、远程遥控、多档定时、自动水位感应……这些功能可以很大程度上增加使用的便利性和幸福感。
只要记住上面几个要点,买加湿器绝对不会一头雾水。
二、优选产品推荐
根据以上原则,为大家首先推荐两款省心好用的“全能型”产品:
- 舒乐氏遥控恒湿除菌净化落地式上加水5.5L大容量大雾量负离子加湿器

这款产品功能几乎具备大口径上加水、水质净化、空气过滤、智能恒湿、大容量水箱、断水保护、实时显示、远程遥控、多档定时、自动水位感应等所有实用功能。
立式设计,喷雾高,发散均匀,覆盖面积更广。更适合放在大面积范围使用。而且这款加湿器加湿量达到了少见的400ml/h,特别适合北方需要大雾量加湿的朋友们。
2、美菱大容量香薰上加水智能净化遥控空气加湿器

图片引用自商品详情页面
这款产品价格平宜,体积精巧,可以放在卧室等小空间使用。有遥控和智能加湿等人性化设计,加湿量和水箱容积都中规中矩,是个经济实惠的选择。它价格低,体积小,带有香薰功能,特别适合单身或者租房人士使用。
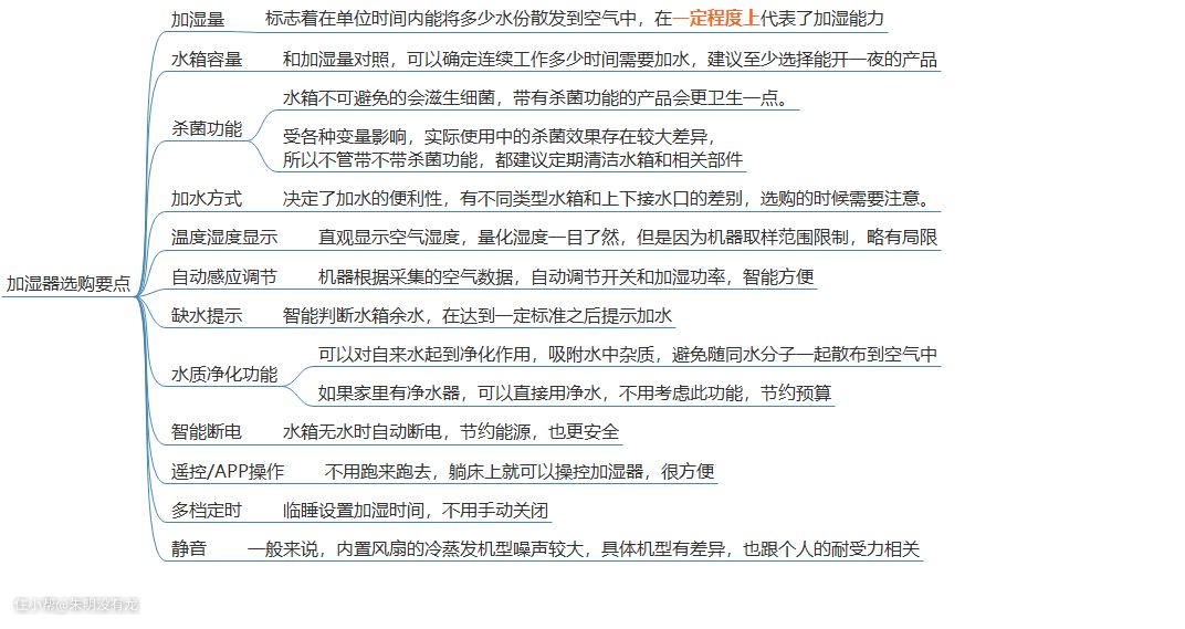
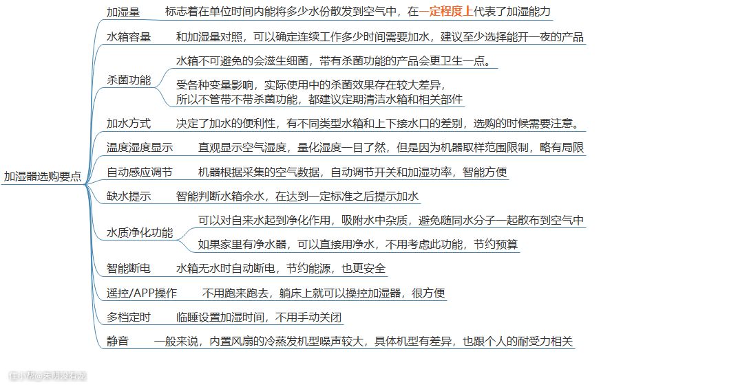
三、加湿器的选购要点
1、两种主流类型对比

2、选购要点图解

四、推荐产品
1、飞利浦4L大容量 落地式 纳米无雾加湿净化一体机

产品特点:
- 冷蒸发机型,无雾加湿,不凝水,对水质要求低,直接使用自来水即可
- 加湿量大,达到了500ml/h,接近某些品牌产品的两倍,更适合大空间使用
- 4L独立水箱,可全功率运行8小时,存取方便,便于加水
- 带有空气净化功能,纳米级劲护滤网,能过滤0.02um的细颗粒物,一机多能,节省空间
- 数字液晶显示,直观实时了解室内空气状况,操作简易
- 带有童锁和定时功能,使用安全省心,不用担心儿童误触
- 风扇速度和湿度级别可独立设置,可以根据需要选择更精细的加湿方式
- 智能提示换水、清洁滤网,不会无水空转,也不会在滤网已经污染的情况下工作,从而保证您的健康
推荐原因:
飞利浦的产品一贯以可靠性高著称,这款产品同时具备空气加湿和净化的双重功能。它的纳米级劲护滤网,能过滤0.02um的细颗粒物,能起到真正的空气净化作用。对于空气质量的改善,可以一机搞定,不用额外摆放两台机器,特别适合寸土寸金的都市人群。
2、舒乐氏遥控恒湿除菌净化落地式上加水5.5L大容量大雾量负离子加湿器

产品特点:
- UVC紫外除菌,避免细菌滋生;深度净化水质,可使用自来水
- HEPA空气净化,“吹出”水雾的同时,拦截吹入机器的灰尘和毛发
- 400ml/h快速加湿,一小时可以将400ml水转化为水雾散布进空气;5.5L省心大容量,持续使用13小时
- 1.5米高雾加湿,喷的高,散的远,可调节出雾方向,360°全屋覆盖。
- 一键遥控,躺在沙发也能享受加湿;12档定时,从容不迫,自主选择加湿时间
- 实时监测空气湿度,自动恒湿45-95%RH;11档湿度调节,锁定人体适宜的湿度
- 上加水口,加水便捷,水箱易拆易清洁;缺水保护,安心睡眠,不用牵挂着关机断电
推荐原因:
这款产品功能几乎覆盖了日常使用的所有关注点。
立式加湿器更适合放在大面积范围使用,相对比矮小的加湿器,立式加湿器加湿更均匀,覆盖面积更广。而且这款加湿器加湿量还是蛮大的达到了少见的400ml/h,特别适合北方需要大雾量加湿的同志们。
3、格力5升智能恒湿加湿器 家用静音香薰机

产品特点:
- 5L大容量,300ml/l加湿量,可全功率运行16小时以上,不用频繁加水
- 内置香薰盒,可以选择自己喜欢的香型,加湿怡神,促进睡眠和精神放松
- Led显示面板,实时显示空气温湿度,操作简便,
- 12小时定时设置,多重加湿模式,更方便实际使用
- 多重安全保护设置,短路、干烧、缺水等情况下都不会引发安全问题
- 水箱可视设计,水位一目了然
推荐原因:
大品牌,靠的住,格力电器的这款产品中规中矩。虽然貌不惊人,但是性能指标是比较实在的,容量大,加湿量适中,操作便捷,是非常踏实的选择,适合大多数家庭房间和小型办公室使用。
4、韩国大宇大容量空气加湿器落地式上加水出雾加湿器 智能除菌版

产品特点:
- UV杀菌,按官方资料,除菌率达到99.99%,可以避免水雾中的细菌散播到空气中
- 支持天猫精灵互联,语音和app方便操作,动动嘴就能搞定一切常用操作
- 上加水设计,简化操作;10L巨大水箱,强力续航保障35小时
- 智能恒湿功能,一次设置,长期守护,不用手动调节加湿量,避免过干或过湿
- 机身高挑修长,水雾扩散面积大且均匀,能滋润整个房间, 也不容易打湿地面
推荐原因:
韩国大宇是世界五百强企业,品质有保障,这款产品格外的修长高挑,水雾高,加湿面积大且均匀。水箱达到了惊人的10L,长效护航健康空气,同时注重除菌设计,使用起来更安心。还能支持天猫精灵语音操控,非常便捷。
5、美菱上加水智能净化遥控加湿器 家用空气加湿香薰机【多版本可选】

产品特点:
- 4.5L大容量银离子抑菌水箱,保障长效续航的同时不怕细菌滋生
- 加湿量可以无极调节,自主选择适合的雾量
- 带有遥控、恒湿、定时、睡眠模式、缺水提示等贴心功能,适合多场景使用需求
- 空气净化,通过活性碳滤网有效过滤空气中的颗粒物和异味。
- 内设可换洗滤芯,吸附水中杂质,解决自来水杂质带来的白粉污染和水垢堆积问题,不挑水,直接使用自来水即可
- 独立香薰盒,可根据需要添加不同精油,芳香凝神,促进睡眠
- 360度可旋转出雾,广域加湿,快速补水
推荐原因:
经济实惠,功能到位,使用省心,不挑水质,有遥控和智能加湿等人性化设计。
这款产品价格平宜,体积精巧,可以放在卧室等小空间使用。美菱的加湿器产品形成系列,各种细节都有考虑到,各款不同的产品根据用户需求做了差异化处理,有兴趣的朋友可以点击链接进行选择。
6、德尔玛(Deerma)加湿器婴儿适用 静音迷你加湿器

产品特点:
- 这款产品造型清新别致,简约又不失生趣
- 水雾分流系统,300ml/h加湿量,水雾浓密,高远细腻,加湿效果均匀
- 透明水箱采用超声波焊接,杜绝漏水隐患
- 精致的机型,却带有5L水箱,足够保证十几小时的温润
- 出雾口带有伞状分流挡雾板,有效阻隔大雾滴,均匀分布水雾,避免凝结后打湿家居。
- 进风口带防尘滤网,避免有害微尘被吸入机器,随通水雾扬散
推荐原因:
造型别致,功能细腻,价格低廉,体积小巧,非常适合独居人士使用。