全美家居零售商TOP25排行榜发布!DTC渠道占比高达29%
今日家具
2023-09-21
根据《今日家居》的2022年全美家居零售商排名TOP25,以电商巨头亚马逊为代表的DTC(直达消费者)这一零售渠道,依然保持了其市场份额的龙头地位。
根据统计,今日家居将全美家居销售的渠道分为以下几种:床上用品专卖店(BS,bedding specialty stores)、百货店(DS,department stores)、直达消费者零售商(DTC,direct-to-consumer retailers)、折扣百货店(DDS,discount department stores)、生活家具店(LFS,lifestyle furniture stores )、制造商品牌店(MBS,manufacturer-branded stores)、租赁店(RS,rental stores)、传统家具店(TF,traditional furniture stores),以及仓储式会员俱乐部(WC,warehouse membership clubs)。

图1
在2022年的排名中,DTC销售渠道所占份额为29.3%,比去年的29.1%有微幅增长。
同样,前25强的总销售额也略有上升,从829亿美元增至836亿美元,增幅不到1%。

表1
其中,亚马逊的销售份额达到了总额的15%左右,其家具、床上用品及配件(合称“FBA”)的销售额增长了12.5%,在25强零售商中增幅排名第二,仅次于好市多,后者的销售额为 45亿美元,增长了18.4%。
排名第2的Wayfair涨幅不大,同比增长约1.3%,排名第3的Williams-Sonoma和排名第 的沃尔玛也跻身前5强。
包括Williams-Sonoma、RH、宜家和Crate and Barrel在内的生活家具店在前25强中再添新成员,新入围25强的Arhaus排名第22位。这五家零售商占据了超过18%的市场份额,取代了占据16.3%市场份额的传统家具店。
不过,如果加上第3位的Ashley和第19位的La-Boy这两家制造商品牌店,传统实体家具零售商在前25强中的销售额占比超过了四分之一。
折扣百货店的市场份额下降了不到一个百分点,而由Mattress Firm和Sleep Number组成的床上用品专卖店的市场份额则稳定在7.3%。由于好市多的强劲表现,仓储式俱乐部(包括沃尔玛的山姆会员店)的份额从4.6%增长到5.8%。
一些变化
前25强中的一些公司已经或即将发生一些变化,有些会影响到2022年的数据,有些则可能对2023年的数据产生影响。

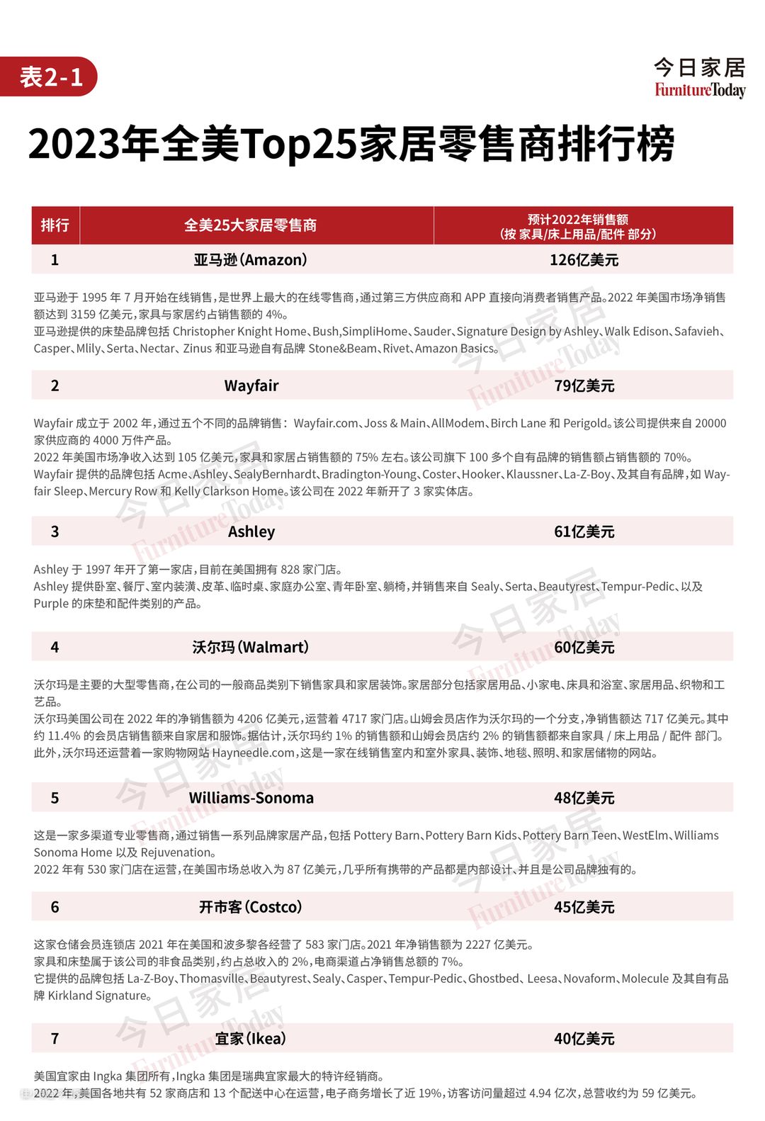
表2-1

表2-1

表2-3
Wayfair正在实施增加实体零售店的计划,以补充其在线业务,其将于2022年开设三家店,2023年还将开设两家。
Overstock是另一个值得关注的25强。该公司在2022年的FBA销售额为14亿美元,跌至榜单的第20位,但其最近以215亿美元的价格收购了Bed Bath and Beyond的知识产权,并以Bed Bath的名义重新上市,这对该公司发展大有裨益。
Franchise集团旗下包括传统零售商American Freight Furniture-Mattress-Appliance、Badcock Home Furniture & more以及租购并举的特许经营商Buddy's Home Furnishings,随着所有权集团成员和一些金融投资者的不断收购,该集团正在从一家上市公司转型为一家私人控股公司。
Tempur-Sealy对Mattress Firm的收购也在进行中,明年的25强名单上或有新名字,具体视交易情况而定。
排名第12位的Qurate Retail公司是视频电商QVC和HSN的母公司,该公司剥离了拥有部分家具和装修产品的在线销售商Zulily。该公司继续通过其Cornerstone品牌的商店和目录进行在线销售,包括下列品牌:Ballard Designs、Grandin Road、Frontgate和Garnet Hill。
随着Cornerstone不再关注服装和美容产品,而是越来越重视家居用品和装饰品,Qurate在这一业务领域的家具销售额有所上升。
排名方法
《今日家居》独家发布的全美家居零售商TOP25排行榜基于对2022年家具、床上用品和家居饰品类的销售额,对美国领先的家具、床上用品和家居饰品零售商进行排名,其中既包括实体零售商,也包括仅限或主要通过网络销售的零售商。家居饰品是指灯具、地毯、墙面装饰和镜子等物品。
所有销售数字均为《今日家居》及其Strategic Insights市场研究的估计值。数据基于财政年度末的信息。此排名并不全面,也不代表整个行业。超过25家零售商是行业内的重要公司。由于缺乏可核实的销售数据,《今日家居》或Strategic Insights可能会选择将某些公司排除在外。
前25强涵盖了家具、床上用品和配饰零售业的所有业态,包括那些仅限或主要以直达消费者方式销售的业态。