神器or鸡肋?详解水槽洗碗机到底值不值得买#住造计划
齊大圣
2020-09-17
关于洗碗机的选购攻略和测评之前也写过几篇了,不过基本都是传统的欧式洗碗机的使用经验,对于水槽洗碗机基本只停留在纸面上的了解,最近趁着新房要装修跑建材市场的机会顺路专门去看了下水槽洗碗机,总结成文,希望可以帮助大家对水槽洗碗机有一个全面的了解。

开始讲水槽洗碗机之前,我们先来复习下基础知识,对洗碗机分类有个初步的了解
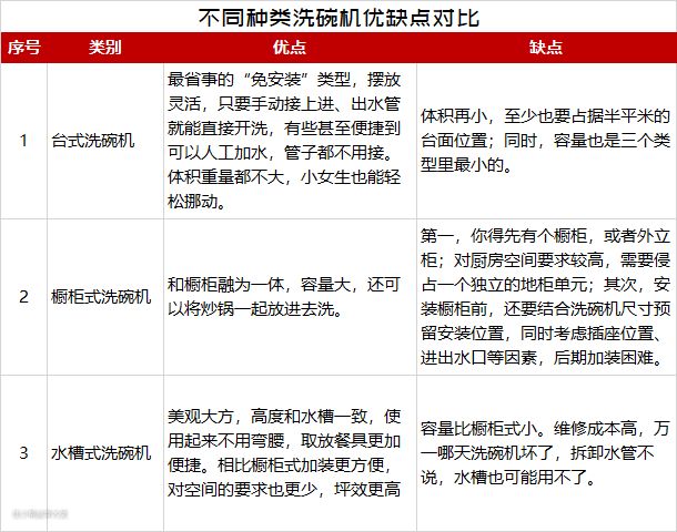
01.台式洗碗机
优点:最省事的“免安装”类型,摆放灵活,只要手动接上进、出水管就能直接开洗,有些甚至便捷到可以人工加水,管子都不用接。体积重量都不大,小女生也能轻松挪动。
缺点:体积再小,至少也要占据半平米的台面位置;同时,容量也是三个类型里最小的。

02.橱柜式洗碗机
优点:和橱柜融为一体,容量大,还可以将炒锅一起放进去洗。

缺点:第一,你得先有个橱柜,或者外立柜;对厨房空间要求较高,需要侵占一个独立的地柜单元;其次,安装橱柜前,还要结合洗碗机尺寸预留安装位置,同时考虑插座位置、进出水口等因素,后期加装困难。


如果你有了橱柜再买洗碗机,就会受到更多限制。当然,你也可以直接放在台面或地上,只是除了正面以外,其他四面都是机芯外露,不太美观。

不过随着有需求就会有市场,由于越来越多的加装需求,很多品牌也在设计时考虑了独立放置时的美观性,可以独立外放。但是进排水和电线的管路布置依然裸露在外,不是很美观。
03.水槽式洗碗机
优点:美观大方,高度和水槽一致,使用起来不用弯腰,取放餐具更加便捷。相比橱柜式加装更方便,对空间的要求也更少,坪效更高
缺点:容量比橱柜式小,占用了一个水槽的位置,三槽的开孔较大,后期存在替换难的问题。


「划重点」
价 格:台式<橱柜式洗碗机/水槽式洗碗机
容 量:台式<水槽式洗碗机<橱柜式洗碗机
安装程序:台式<水槽式洗碗机<橱柜式洗碗机

首个机器洗碗专利在1850年出现,1929年德国的米勒(Miele)公司制造出了欧洲第一台电动家用洗碗机,时至今日欧式洗碗机都在整个市场占有着绝对高的份额。

相比传统的欧式洗碗机近百年的历史,水槽洗碗机面市十年的时间还没到,在国内还没完全接受洗碗机的时候,显然知道并了解水槽洗碗机的人更少之又少。
2015年9月,方太结合中国家庭烹饪及用餐习惯,率先在国内推出了水槽洗碗机这一品类,近年来随着客户对水槽洗碗机的接纳度越来越高,越来越多的品牌开始进入到这一细分市场。

据宣传:
水槽洗碗机开创性地将洗碗机、水槽、果蔬清洗机三种产品形态整合于一身:将传统洗碗机的空间留给了其他厨电用品,极大提升了厨房利用效率;水槽一体化安装,不拆橱柜,不改水电,利用原有水槽,安装便利,节省工程成本。一台厨电,三种用途。

我在之前的文章里也写过,洗碗机的选购原则是“选大不选小”

现在想想有点“何不食肉糜”的感觉,所以的选购前提应该以自己的生活习惯为基准。所有这篇文章我不会无脑推荐大家购买任何一类洗碗机,而是把每类洗碗机的优劣及适宜的使用场景告诉大家,方便做选择。

标称容量是7套,根据官方的宣传一次性可容纳下图中所有餐具。

不过由于缺乏国标,对于套数的定义各个品牌也是五花八门,所以还是眼见为实。店里演示摆放了8个浅盘+12个饭碗+1个汤锅。我相信容纳正常三口之家一顿饭的餐具应该绰绰有余了。

至于能不能洗锅的问题,官方的答复如下:

但是我觉得对于日常使用场景的话,就是不能。就像之前说的,总不能我一顿饭的碗+锅要分两次来洗吧。但是不值得的买么?其实也不是,还是那句话,要看使用场景。
场景01:根据你家的锅来做决定。
有些你以为洗碗机可以洗的东西其实是不能洗的,比如:
水晶餐具:水晶餐具比较娇贵脆弱,是不建议放进洗碗机清洗的。
木制餐具:木制碗、勺等餐具也是不可以放进洗碗机清洗的,因为木制用品水浸泡和高温烘烤容易变形。
不能耐高温的塑料餐具:由于很多塑料不是 PP 制作,在高温的情况下,容易变形或释放出有害物质。所以一般除了耐高温的塑料,其他塑料制品最好不要放进洗碗机去洗。如果你不能确定家中塑料用品是否是耐高温材料,可以看下底部,一般情况下三角形里面标注是“ 5” 或写着 “PP” ,则说明放洗碗机没问题。
还有就是带涂层的锅:
不沾锅是非常脆弱的锅,破坏不沾锅的最快方式除了用钢丝球刷洗外,就是把它放进洗碗机中。因为洗碗机的清洗方式很容易破坏不沾锅的涂层,让表面受损、出现刮痕,无法再使用。

所以,如果你家使用的是涂层锅具的话,哪怕洗碗机够大也是无用武之地了。
场景02:餐具一顿一洗还是一天一洗?
我家现在用的是嵌入式13套洗碗机,容量没得说,应该是目前家用洗碗机的上限了。

但是我家就3口人,一顿饭的餐具连一个碗篮都装不满。所以我基本是一天攒到晚上一起洗。但是有人的却接受不了这种做法,需要准备更多的餐具不说,洁癖也受不了。

那么我为什么还要买这么大的洗碗机呢?因为我懒,懒得洗锅(不锈钢锅具)+懒得摆盘,大洗碗机的好处就是随便放都洗的下,而不用考虑摆放的姿势。
所以,话说回来,水槽洗碗机的8套到底够用么?
如果你不需要碗+锅一起洗,或者锅没法用洗碗机洗(涂层锅),又或者你无法接受一天的餐具攒到一起洗,需要每餐一洗的话,那么水槽洗碗机会是你更好的选择。

接着上文说,为什么在某些情况下依然推荐水槽洗碗机呢,相比传统欧式洗碗机,水槽洗碗机有以下优点。
01.上翻设计,使用省力舒适
我觉得在人体工学设计上,水槽洗碗机对于欧式洗碗机是降维打击。由于是前开下翻门设计,因此无论多贵的嵌入式洗碗机,在使用时都免不了弯腰操作,尤其是下层碗篮的放置可能还需要下蹲。对于老人十分不友好,孩子也可能误操作。
后来虽然有部分品牌创新式的使用了抽屉式设计,避免了弯腰操作,不过由于是纵向储物,在同样的占地面积下,容量却被传统欧式吊打,造成了一定的空间浪费,所以市占率一直不高。


而水槽洗碗机采用上翻设计,优点与抽屉式如出一辙,但是却创新式的将洗碗机与水槽融为一体,在更小的空间里实现了更丰富的功能,大幅提升坪效。


而且还有很多水槽洗碗机可以做到「全嵌平设计」,在不使用时,可以直接作为备菜区,符合动线,不浪费一点面积。

02.功能更多,能其所不能
洗果蔬算是水槽洗碗机与传统欧式洗碗机错位竞争的一招杀手锏!由于目标客群都是对生活有着更高品质要求的家庭,无论是对健康还是省力都有着更高的要求,欧式洗碗机固然可以解决省力的问题(洗碗),但是对于烹饪必不可少的另一环节-洗菜来说,却无能为力。
水槽洗碗机精准的把握了这一切入点,主打“洗果蔬农残”,解决了人们的又一痛点。这是目前欧式洗碗机所无法替代的。




03.小体积=更好加装+更低能耗+更高的使用频率
①更好加装
对于寸土寸金的一线城市来说,哪怕有足够的预算来购买洗碗机,但是家里未必有条件让你安装一台传统欧式洗碗机。
一般来说,一台欧式洗碗机需要600mm×600mm(占地面积)×700∽800mm(高度与套数成正比)的安装空间。而对于小户型的厨房来说,专门空出一个地柜单元来安装洗碗机未免太奢侈了……

而这种台面独立放置的洗碗机个人更不推荐,美观性先不说(下面的是宣传图,电线和上下水都没有不知道大家发现了没),容量也不吐槽了,最关键的占据的是更加宝贵的台面空间!还不如舍弃一个地柜安欧式洗碗机呢……唯一的优点,可能就是相对更好加装。

针对以上痛点,水槽洗碗机明显更具优势,从它的安装位置来看,“近水楼台先得月”,最关键的上下水都不用担心了,水槽哪里会缺少这个呢。
根据“中国式装修”特点,安装不需繁杂的改水改电,水槽怎么装,它就怎么装。只需直接替换独立水槽,或根据洗碗机大小进行台面开孔和切割,再进行嵌入式安装即可。一般3个小时内就可以搞定。
以下图为例,开孔尺寸为960mm×480mm,比传统双槽略大10cm。

很多人在购买前还会担心的一件事就是,这个安装在水槽位置,原来明明我可以安一个大双槽/单槽,现在却变成了mini版(一半是洗碗机),会不会影响我使用啊?
我们还是代入使用场景来看,水槽的作用无外乎洗菜洗碗洗锅等清洗工作,由于洗碗机的加入,这些工作都由其代劳了,对于传统水槽的使用强度远没有之前那么强烈了。(等同于水吧或中岛水槽)
而剩余的另外一个单槽的大小也足以满足日常的清洗需求了。

不过在安装上还是有几点需要注意:
- 由于重量在20kg+,使用时加水及振动,为保证安全只能采用台上盆/台中盆的安装方式。
- 洗碗机一侧对下部空间侵占较大,后续需要安装净水器/垃圾处理器的话需仔细规划空间。

②更低能耗
这个就很好理解了,拿车打比方,就像3.0L排量的大皮卡和1.6L排量的代步车比油耗一样。由于水槽洗碗机(约40cm高)相比欧式洗碗机(约80cm高)腔体高度的大幅降低,仅需要底部一个喷淋臂即可,实现更高的水压及清洗力度。

③更高的使用频率
相比于我之前讲过的一天攒一次洗的使用习惯,水槽洗碗机讲究的是“少量多次”。
清洗果蔬功能的加入,在使用场景上就比传统洗碗机扩展了一倍。


而更短的清洗时间(超快洗15min,一般传统洗碗机的快洗模式是30min)、更省力的上翻放置、更低的能耗,也让还未完全适应洗碗机的家人更好接受,尤其是父母!


在最近升级的新品上,采用了和欧式洗碗机相似的渣篮结构。
为了照顾到所有客户的下水系统,厂家在说明书上都会标注清洗前需要清理下再放入。不过由于大部分洗碗机采用泵式强排水,大部分残羹剩菜(理论上小于排水管直径)都可以直接排入下水道中(不过会增加下水系统负担,老旧小区比较吃力)。
而且渣篮的设计可以对大残渣有效隔离,排水泵体高速旋转带来水流对渣篮的冲洗,饭粒、菜叶、鱼骨等细小残渣实现自动强排,无需自己清理,大幅减少了后期打理的频率。


喷淋臂逆时针旋转即可拧下进行单独清理。
开放式双泵结构简单,采用一体拉丝不锈钢材质,清洗起来比较方便,将喷淋臂、过滤板一拆、一拿、一冲即可清洗干净。另外,水槽洗碗机可以直接利用水龙头出水清洗槽体内腔或利用其自带功能清理。

和平时洗完需要洗洁精一样,洗碗机使用也是需要耗材的。我们先了解下洗碗机的耗材有哪些
01.软水盐(按需)
洗碗机的专用盐是给洗碗机中软水器用的软水盐,这个暴利了,软水盐就是高纯度氯化钠(99.5%以上),1吨原盐成本几百块钱,卖你10多块1公斤。其实直接去买中盐(不添加任何其它物质,如碘、钾、硒等),不能用食用盐或精盐,伤软水器,而且加碘盐还贵。
02.洗碗粉(必备)
洗碗粉是洗碗机配套的必备耗材,主要成分碳酸钠(纯碱)、过碳酸钠、柠檬酸钠、表面活性剂再加些酶,成分比洗衣粉简单多了。有人觉得贵,也可以自制:
- 碳酸钠批发价 不超过2000元/吨,淘宝商品13元/5斤
- 过碳酸钠批发价 不超过5000元/吨,淘宝商品40元/5斤
- 柠檬酸钠批发价 不超过5000元/吨,淘宝商品14元/5斤
- 表面活性剂 (用巴斯夫的),一万多一吨,淘宝18元/1公斤
- 淀粉酶,这个实际添加量比例很小
洗碗粉的原材料成本应该在5元/公斤上下。
但是我依然建议使用大品牌的洗碗粉,相比淘宝供货商的不可控,厂家产品质量有保证,原材料合格,产品经得起市场检验,用着放心。而且为了选到性价比更高的耗材,还特意把市面上几个头部品牌的都买来试了下。

①亮碟Finish
这个基本不用说了,全球历史最悠久、技术最专业、品种最齐全的顶级洗碗机清洁剂品牌,从事自动洗碗事业已有60多年的历史,几乎成为洗碗机耗材的代名词,市面大部分洗碗机随机配赠试用装的也是亮碟的。
②Fertig
德国家清品牌,朋友推荐的,据说德国市占率挺高。
③水卫仕
国货之光,已经获得广州质量监督检测研究院和SGS两个认证,无需担心产品健康安全问题,而且美的洗碗机的随装耗材也更换为水卫仕。在实际使用过程中,三者区别并不大。最关键的是,水卫仕打破了合资品牌对洗碗机耗材领域的垄断,将价格直接拉了下来,对于我们消费者才是真真切切的实惠!
03.洗碗块(按需)
洗碗块用途是清洁餐具、防水垢、漂洗作用 。在具备专用洗涤块功效的同时,还拥有软化水、漂洗等特殊性能。且溶解快速,在快洗程序下也能充分溶解。强力去除茶渍、油渍等,兼备多重功效的洗涤产品。和洗衣粉与洗衣凝珠的关系类似。
04.光亮剂(按需)
主要是漂洗、烘干阶段用来加速干燥、光亮餐具的,不加不影响正常清洗的。
共六个使用档位可调节,如果洗完玻璃制品表面残留水渍则需增加用量,出现白痕就调小用量,可以多使用几次找到合适的档位。

05.洗碗机清洁剂(按需)
主要就是用了维护及清洁洗碗机的,清除管道、过滤器、喷淋臂沉积的油污及水垢,维持洗碗机理想工作状态。
这里需要强调下水槽洗碗机的区别之处:目前市售款我还没看到有加料仓和软化水装置的。一般情况下,只需添加洗碗粉就可以。
所以:
①水槽洗碗机的耗材是直接倒入清洗仓即可
②如果水质较硬,清洗后餐具上有白色水渍,建议采用自清洁模式,配合除垢剂使用
③水槽洗碗机在正常清洗模式下,因其清洗时间短,洗碗块不能完全溶解,影响清洗效果,所以不建议用洗碗块
如果不了解自己家的水质硬度,可以在网上购买水硬度检测试纸自测比对下。


如果说之前我是欧式洗碗机的忠实拥趸,现在算是五五开,如果有机会也想亲自使用一段时间试试。
不过依然有进步的空间,比如耗材仓和软水装置的缺失,希望可以在后续的产品中进行改进,毕竟这是直接关乎使用体验的东西。
就像前文说的,“选购前提应该以自己的生活习惯为基准”,鸡肋还是真香?我相信在仔细阅读过这篇文章之后,你的心中应该已经有答案了。